【山西疫情无风险地区,山西疫情无风险地区名单最新】
山西阳泉疫情严重吗
不严重。通过查询山西阳泉疫情情况显示 。截止到2022年9月19日,山西阳泉连续23天无新增病例 ,属于无风险地区。因此山西阳泉疫情不严重。为持续做好阳泉市“外防输入,内防反弹”工作, 有效控制和降低新冠疫情输入传播风险 ,确保广大人民群众健康安全,阳泉市疾控中心提醒广大市民继续绷紧疫情防控弦,密切关注疫情相关信息 。

可以回 ,阳泉疫情不严重。运城严重。2022年3月9日0-24时,山西省新增本地新冠肺炎确诊病例2例(运城市临猗县无症状感染者转确诊2例) 。累计报告确诊病例168例,治愈出院141例。现有在院隔离治疗病例27例(太原市尖草坪区5例、晋中市太谷区15例、运城市临猗县5例 、晋城市城区1例、忻州市忻府区1例)。

常态化防控区域 。通过查询山西阳泉疫情防控所示 ,截止到2022年11月11日,山西阳泉疫情属于常态化防控区域,无低高风险区域。阳泉 ,古称“漾泉”,山西省辖地级市,位于山西省中东部,北与忻州市毗邻 ,东隔太行山与石家庄市相望,西接太原市,南邻晋中市;总面积4559平方公里 ,是一座新兴工业城市。

中低风险地区 。截止到2022年9月15日据山西阳泉疫情防控报告显示,山西阳泉新增新冠肺炎患者0例,累计新冠肺炎患者6例 ,是我国中低风险地区。疫情防控形式严峻,居民做好防护措施,减少人员聚集。
国家卫健委:10月2日新增确诊病例240例,其中本土病例189例
0月2日0-24时 ,全国报告新增确诊病例240例,其中本土病例189例,境外输入病例51例 ,无新增死亡及疑似病例。具体分布如下:境外输入病例(51例)地区分布:广东11例,福建9例,四川9例,内蒙古7例 ,北京4例,江苏4例,上海3例 ,重庆3例,浙江1例 。无症状转确诊:含10例(四川7例,江苏3例)。
月14日0—24时 ,31个省(自治区、直辖市)和新疆生产建设兵团报告新增确诊病例80例,其中本土确诊病例40例,具体分布如下:本土确诊病例分布 辽宁:29例(葫芦岛市28例 、沈阳市1例) ,含1例由无症状感染者转为确诊病例。江苏:8例,均在苏州市 。广东:2例,均在深圳市。广西:1例 ,在百色市。
月28日0—24时,国家卫健委公布新增确诊病例197例,其中本土病例152例(陕西151例,均在西安市;江苏1例 ,在南京市),境外输入病例45例 。 具体数据及分析如下:境外输入病例分布 涉及10个省市:上海11例,天津7例 ,广西6例,四川6例,浙江4例 ,广东4例,云南3例,福建2例 ,山东1例,陕西1例。
月11日0—24时,国家卫健委通报全国新增确诊病例46例 ,其中本土病例20例均在福建,新增无症状感染者44例,本土18例也均在福建。 具体信息如下:新增确诊病例情况总体数据:全国31个省(自治区、直辖市)和新疆生产建设兵团报告新增确诊病例46例 。
月26日0—24时,31个省(自治区、直辖市)和新疆生产建设兵团报告新增确诊病例1254例 ,其中本土病例1217例,境外输入病例37例。

山西省忻州市是什么风险地区
〖壹〗 、山西省的艰苦边远地区主要包括吕梁地区和忻州市的西北地区。吕梁地区:该区域自然条件恶劣,山高沟深 ,耕地稀缺,长期以来面临严重的生存挑战 。吕梁地区尤其艰苦,临县就是这一区域的一个典型代表。忻州市西北地区:这一地区同样存在自然条件恶劣、干旱缺水、经济落后等问题。
〖贰〗 、山西省忻州市繁峙县就是属于全国艰苦边远地区类别划分的一类地区。
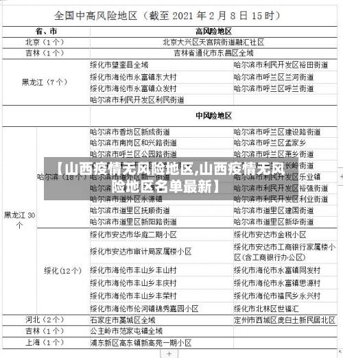
〖叁〗、忻州市忻府区截止11月8日属于中高风险地区 。通过查询相关公开信息 ,11月8日,忻州市忻府区新冠肺炎疫情防控工作应急处置指挥部发布关于调整高、中 、低风险区域范围的通告(2022年第22号)内容显示,对全区疫情防控高、中、低风险区域范围进行调整。高风险区20个 ,中风险区14个。
〖肆〗、截止2022您12月9日,忻州高铁现在能走 。根据忻州的防疫防控中心了解到两地没有中高风险地区,均属于常态化防控区域 ,因此忻州高铁现在能走。忻州市,山西省地级市,古称“秀容,简称忻 ,别称欣。位于山西省中北部,北隔长城揽云朔,南界石岭通太原 。
〖伍〗 、截止到2022年8月15日忻州古城仍然是处于低风险地区 ,持有48小时核酸证明的人是可以进入忻州古城的。忻州古城位于山西省忻州市。忻州城始建于东汉建安二十年(公元215年)已有1800多年的历史 。
〖陆〗、没有。截止到2022年8月19日,忻州属于我国低风险地区,通过查询相关资料显示:该地区由于防疫工作好 ,没有新冠病例,已经没有疫情了,而且任何人都不得对防疫工作造成冲击 ,否则将会承担刑事责任。
运城疫情最近严重吗
山西省运城市,所有区,县 ,为无疫情风险地区 。
网络调侃:在疫情期间,由于运城疫情相对严重,一些网友在网络上开玩笑地提出了将运城从山西“踢出去 ”的说法,这只是一种调侃 ,并非真实情况。行政区划未变:从行政区划的角度来看,运城一直是山西省的一个地级市,其行政地位和归属并未因为疫情而发生改变。
综上所述 ,运城近来被认定为低风险地区,但仍需继续保持警惕,遵守各项防疫规定 ,共同维护这个来之不易的低风险环境。
由于此次疫情的严重爆发,影响了众多地区,网友们在网上开玩笑般地说起了将运城从山西“踢出去”的话题 。他们认为 ,运城的疫情严重,使得其他地方的居民不得不进行长时间的居家隔离。在这种情况下,陕西的朋友们与山西运城的居民一起 ,正在家中欢度小年,进行着传统的打扫卫生和收拾家务活动。