全国疫情中国地区(全国疫情地区划分名单)
中国疫情严重的七个城市
〖壹〗、中国疫情严重的七个城市包括武汉、上海 、广州、深圳、北京 、重庆和成都。这些城市在过去的一段时间内,由于各种原因,疫情形势较为严峻 。武汉作为疫情最初爆发的城市 ,受到了广泛的关注。在初期,武汉的疫情形势异常严峻,但随着全国上下的共同努力和有效防控措施的实施 ,疫情逐渐得到了控制。

〖贰〗、北京、上海 、广州、深圳等一线城市以及三亚、厦门等旅游热点城市的酒店受世界疫情影响更严重 。具体分析如下:一线城市:北京 、上海、广州、深圳等城市作为世界化大都市,商务和旅游活动频繁,酒店业高度依赖世界客源。
〖叁〗 、近来中国疫情较严重的有八个城市新疆乌鲁木齐、江西吉安、黑龙江大庆、海南海口 、内蒙古赤峰、广东深圳、西藏拉萨 、四川成都。
〖肆〗、近来国内疫情最严重的 ,有八个城市疫情最严重 。
〖伍〗、近来中国有八个城市疫情最严重。一,四川(成都)二,西藏(拉萨) ,三,广东(深圳)四海南(海口),五 ,内蒙古(赤峰),六,黑龙江(大庆)七,江西(吉安) ,八新疆(乌鲁木齐)。
〖陆〗 、不同阶段新冠疫情影响最严重的城市不同,近来没有权威信息表明哪个城市处于疫情最严重状态 。 疫情初期(2019年12月-2020年初) 中国新冠疫情最早在武汉被发现并大规模暴发,该市因人口密集且正值春运期间 ,出现大量病例集中暴发,成为全球首个疫情重灾区。

中国疫情最严重的三个省
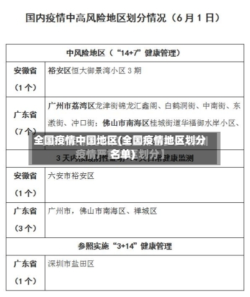
〖壹〗、江苏省是近来全国疫情最为严重的省份之一。根据最新的中高风险区域名单,江苏省拥有2个高风险地区和50个中风险地区 。8月1日 ,江苏新增40例本土确诊病例,其中11例为轻型,29例为普通型。同时 ,新增2例本土无症状感染者,以及3例境外输入确诊病例。
〖贰〗、疫情最严重的三个省是湖北省 、广东省和河南省。湖北省是疫情爆发的中心地带,尤其是武汉市 。这里最初出现了大量病例 ,并迅速成为全国乃至全球关注的焦点。湖北省的疫情严重程度与武汉市的华南海鲜市场有关,这里被认为是病毒传播的源头之一。随后,湖北省及武汉市采取了严格的封城措施,以遏制病毒的传播 。
〖叁〗、当前 ,疫情最严重的三个省份分别是江苏、云南和河南。 以江苏省为例,根据现有数据,该省近来有两个高风险地区和50个中风险地区。 2021年8月1日 ,江苏新增本土确诊病例40例,其中11例轻型,29例普通型;新增本土无症状感染者2例 。
〖肆〗 、黑龙江省、江苏省、山东省、河南省。根据全国疫情防控中心显示 ,湖北省是最严重的,其次就数黑龙江省了,全国各地都不要黑龙江身份的打工者。都怕被传染 ,年后外出的打工者有百分八十五的人都被劝返回黑龙江省了 。
中国各地疫情哪里最严重
〖壹〗 、江苏省是近来全国疫情最为严重的省份之一。根据最新的中高风险区域名单,江苏省拥有2个高风险地区和50个中风险地区。8月1日,江苏新增40例本土确诊病例 ,其中11例为轻型,29例为普通型 。同时,新增2例本土无症状感染者,以及3例境外输入确诊病例。
〖贰〗、新冠哪个城市最严重 ,这取决于不同的时间和地区。在中国:武汉:作为新冠疫情的发源地,武汉在疫情初期面临着极其严峻的形势,病例数量和死亡人数都相对较高。但随着全国疫情防控工作的深入进行 ,武汉的疫情形势已经得到了极大的改善 。
〖叁〗、中国最严重的疫情是新型冠状病毒肺炎疫情,且疫情初期最为严重的地区是湖北省武汉市。以下是关于此疫情在中国最严重地区的详细说明:首次爆发地:新型冠状病毒肺炎疫情自2020年初在中国湖北省武汉市首次爆发,并迅速蔓延至全国各地及全球范围。
〖肆〗 、湖北省、黑龙江省、江苏省 、山东省、河南省 。根据全国疫情防控中心显示 ,湖北省是最严重的,其次就数黑龙江省了,全国各地都不要黑龙江身份的打工者。都怕被传染 ,年后外出的打工者有百分八十五的人都被劝返回黑龙江省了。
〖伍〗、中国疫情严重的七个城市包括武汉 、上海、广州、深圳 、北京、重庆和成都 。这些城市在过去的一段时间内,由于各种原因,疫情形势较为严峻。武汉作为疫情最初爆发的城市 ,受到了广泛的关注。在初期,武汉的疫情形势异常严峻,但随着全国上下的共同努力和有效防控措施的实施,疫情逐渐得到了控制 。