山东疫情防控地区查询(山东疫控中心消息)
山东疫情都在哪
〖壹〗、潍坊市和临沂市。通过查询山东疫情防控官方网站简介可知,该地疫情分布在潍坊市和临沂市两个地区。疫情指的是疫病的发生和发展情况 。

〖贰〗 、病例1:临朐县首例 ,1月23日确诊,病情稳定。密切接触者49人,接受观察。烟台市(2例)病例1:芝罘区56岁女性 ,1月14日由武汉返回,23日因呼吸道不适就诊后隔离,24日确诊 。密切接触者情况未详述。病例2:海阳市22岁男性 ,1月17日由武汉返回,22日发热、乏力就诊后隔离,24日确诊。
〖叁〗、山东本轮疫情由奥密克戎变异株引发 ,存在6个传播链条,已隐匿传播一段时间,昨日新增本土病例175例 ,其中青岛150例 。 具体传播情况如下:传播链条数量与分布:本次疫情共有6个传播链条。其中,青岛市疫情存在3个不同的传播链;威海文登区 、淄博周村区、德州禹城市各有1个传播链条。
〖肆〗、济南 、聊城 。山东疫情在济南、聊城,山东简称鲁,别名齐鲁、东鲁 、海右、海岱 ,省会济南,是中国华东地区的一个沿海省份。截止2022年11月21济南、聊城新增土确诊病例24例 、无症状感染者647例,提醒广大人民 ,安全出行,做好疫情防护措施。

山东疫情有多严重?
〖壹〗、传播特点:聚集性传播为主,扩散风险高山东临沂疫情:2022年7月7日0-24时 ,山东临沂新增0例本土确诊病例、66例无症状感染者,感染者集中在临沂14中,传播途径大概率为聚集性传播 。学校作为人流量密集场所 ,一名学生感染后可能通过课堂、课间活动等场景快速传播。
〖贰〗 、022年12月10日0时至24时,山东省报告新增本土确诊病例13例(含省外返鲁人员1例),其中济南5例 ,系高风险区检出3例和集中隔离点检出2例。青岛4例(含省外返鲁人员1例)。根据疫情防控最新消息2022年12月11日共有4179高风险地区,根据疫情防控12月9日通知山东进一步优化核酸检测 。
〖叁〗、山东疫情很严重。在山东省政府新闻办召开的新闻发布会上,省卫生健康委副主任张立祥介绍,这次疫情总体呈现点多、面广 、频发的特点 ,病例较多,情况复杂,威海近来进度相对较慢22% ,日照26%,烟台54%,只有这3座城市 ,是感染速度比较慢的,山东整体疫情形势仍在持续严峻。
〖肆〗、高风险地区3655个 。截止到2022年12月07日17时,根据山东疫情防控查询 ,山东新增本土新增本土31例,无症状468例,新增境外确诊31例 ,现有确诊632例,高风险地区3655个。
〖伍〗、蛮严重的。截止2022年12月4日为止,山东省疫情防恐惧在最新一次集体核酸检查查出新增多起病例 。山东省,简称鲁 ,别名齐鲁 、东鲁、海右、海岱,省会济南,是中国华东地区的一个沿海省份。位于中国东部沿海北纬34°23′-38°17′。
山东现在什么地方有疫情
截至2022年3月3日17:50 ,山东中风险地区为青岛市黄岛区九龙江路53号甘水湾小区,暂无高风险地区 。
威海 、滨州、枣庄、青岛:根据最新的山东省疫情防控信息,截至2023年 ,威海 、滨州、枣庄、青岛的部分区域仍存在疫情。 山东省疫情防控信息:请借鉴最新的官方数据,以获取准确的疫情信息。
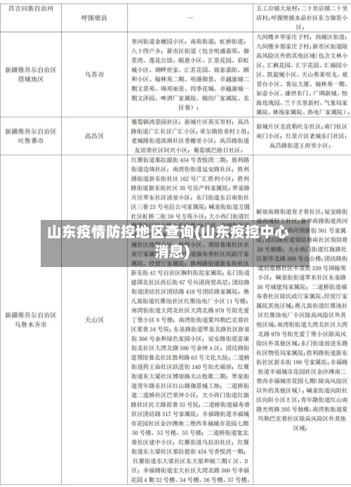
截止于2022年11月3日,山东有疫情的城市有聊城市(3个)、德州市(1个) 、临沂市(17个)、日照市(15个)、青岛市(5个) 、济南市(2个)、聊城市(4个)、德州市(4个) 、临沂市(14个)、日照市(14个)、威海市(1个) 、枣庄市(74个)、淄博市(9个)、青岛市(3个) 、济南市(1个) 。
022年11月9日0时至24时 ,全省报告新增本土确诊病例6例,其中青岛3例,2例系集中隔离点检出 ,1例为省外返鲁人员,系跨区域协查检出。枣庄2例,均系社区筛查检出。济宁1例,系主动就诊检出。
青岛 。山东新增31例确诊病例 ,其中,29例在青岛,山东的疫情防控非常到位 ,主要的压力是外防输入上,青岛又有四例自韩国输入人员,核酸检测阳性。山东省(Shandong)是中国华东地区的一个沿海省份 ,简称鲁,省会济南。
山东青岛是低风险还是中风险地区?
截至2022年2月24日10:00,山东青岛全市为低风险地区 ,暂未调整为中风险地区 。具体说明如下:风险等级未调整:根据2022年2月24日10:00的更新信息,青岛因病例活动轨迹清晰、风险排查管控到位,全市暂不调整疫情防控风险等级 ,也未划定中高风险地区。
青岛行程码上的星号表示当前青岛存在中风险或高风险地区,但并不代表用户实际到访过这些中高风险区域。具体说明如下:星号的含义行程码(通信大数据行程卡)通过星号“*”标记城市名称的右上角,提示该城市辖区内至少有一个中风险或高风险地区 。这一标记基于国家卫生健康委每天公布的疫情风险等级数据动态更新。
截至2022年2月24日10:30,青岛市为低风险地区 ,风险等级暂不调整。具体说明如下:风险等级未调整:根据2022年2月24日10:30更新的信息,青岛市因疫情涉及病例活动轨迹清晰、风险排查管控到位,总体风险较低 ,未发生社区传播风险,因此暂不调整疫情防控风险等级,全市仍为低风险地区 。
山东青岛是低风险地区。近来 ,青岛风险等级暂不调整,青岛市为低风险地区。
中风险地区青岛市黄岛区九龙江路53号甘水湾小区根据国务院联防联控机制规定及综合研判,青岛市委统筹疫情防控和经济运行工作领导小组(指挥部)于2022年3月2日零时起将该小区列为中风险地区 ,并划定为封控区 。除该区域外,青岛市其他区域风险等级未调整。
截至2022年2月23日15:30更新信息,莱西市健康码为绿色。具体说明如下:风险等级与健康码状态:青岛整体风险等级未调整 ,仍为低风险地区,因此健康码不会变色。疫情风险评估:根据现场排查流调,病例在青岛的活动轨迹清晰简单,发现及时 ,风险人群和区域均已有效管控,社区传播风险较低 。