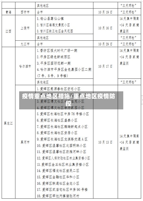
疫情重点地区措施/重点地区疫情防控
新疆出现社区聚集性疫情,新疆全区全民核酸检测后,决定下一步防疫...
〖壹〗 、新疆在全区全民核酸检测后,根据不同情况决定下一步防疫措施如下:若新疆其他地区未发现任何有症状者:取消新疆地区二级疫情防控措施:除喀什和克州保持二级防控外 ,其他地区可调整防控级别,逐步恢复正常的生产生活秩序。

〖贰〗、新疆维吾尔自治区新冠肺炎疫情防控工作领导小组和自治区新冠肺炎疫情防控工作指挥部高度重视,立即启动应急响应预案 ,有序高效开展疫情防控工作 。开展全民免费核酸检测,切断传播渠道。

〖叁〗、全民核酸检测是否有必要需结合具体情况判断,近来无需在全国范围开展全民核酸检测。具体分析如下:武汉开展全员核酸检测的背景与目的武汉在3月8日实现确诊病例零新增后 ,仍持续发现无症状感染者,且近期发生聚集性疫情,表明前期病毒传播未被完全阻断 。


国家对疫情采取哪些措施?
〖壹〗 、国家在疫情期间采取的措施主要包括以下方面:启动应急响应与阻断传播链国家迅速启动公共卫生应急响应机制,实施严格的封锁和隔离措施。例如 ,武汉封城并暂停全国长途客运,通过物理隔离阻断病毒传播链。这一措施有效遏制了疫情初期的大规模扩散,为后续防控争取了时间 。
〖贰〗、对遭受疫情国家的支援医疗物资与技术支持:向疫情严重国家提供口罩、防护服 、检测试剂等医疗物资援助 ,并派遣医疗专家组协助当地防控。经验分享与疫苗援助:通过多语种诊疗和防控方案分享抗疫经验,同时向发展中国家提供新冠疫苗援助,支持全球疫苗公平分配。
〖叁〗、中国当前应对疫情可采取的措施包括:动员全民共同积极抗疫、继续推进病毒防控工作、探索社会生活模式转型。 具体内容如下:动员全民共同积极抗疫有钱出钱有力出力:仅依靠国家政府力量应对疫情是不够的 ,需要全民参与 。
2021关于大连市等重点地区来澄返澄人员健康管理的通告
021年江阴市针对大连市等重点地区来澄返澄人员健康管理通告的核心内容如下:重点地区与风险等级11月5日,辽宁省大连市庄河市城关街道海洋村沙岗屯 、新华街道小寺社区,以及河南省周口市扶沟县南关社区被调整为中风险地区。通告针对上述地区及其他国内疫情重点地区来澄返澄人员提出管理要求。
天津市旅居史人员:2021年12月25日以来有天津市旅居史人员 ,以及与确诊病例(含无症状感染者)有轨迹交叉的人员,需立即向所在村(社区)、单位、属地疫情防控指挥部或入住酒店报告,并配合落实隔离管控 、核酸检测、健康监测等措施 。
重点地区来锡返锡人员主动报备要求涉及人员范围:12月8日以来有陕西省西安市旅居史的人员 ,以及近期有其他涉疫地区旅居史的人员。报备要求:来锡返锡后需立即向所在社区、单位 、属地疫情防控指挥部或入住酒店报备,并配合落实核酸检测、健康管理等防控措施。
现就有关事项通告如下:举报内容◆14天内有疫情中高风险地区旅居史的人员到坊子区后没有及时到社区报备的情况 。
重点疫情地区来澄人员:实施“7 + 7 ”管理,即7天集中隔离 + 7天健康监测,符合条件的 ,前7天可实施严格居家健康监测。中高风险地区或有本地病例所在设区市(直辖市为区)低风险地区来澄人员:实施“3 + 11”管理,即3天居家健康监测 + 11天健康监测。